随着科技的飞速发展,差旅行业也在逐步革新,内蒙古差旅费标准迎来全新升级,引领新时代的差旅体验,本文将为您详细介绍这一最新差旅费标准背后的科技亮点,展现科技如何改变生活,激发科技爱好者的无限兴趣!
内蒙古差旅费标准的新时代变革
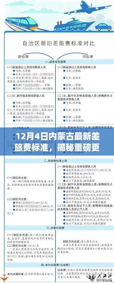
随着数字化、智能化的浪潮席卷全球,内蒙古差旅费标准在保持人性化的同时,融入了众多前沿科技元素,此次更新不仅优化了费用管理,更提升了差旅体验,让每一次出行都变得更加便捷、高效。
最新功能亮点解析
1、智能预算规划:基于大数据分析,差旅费标准实现了智能预算规划,通过智能算法,企业可轻松制定符合实际需求的差旅预算,有效降低成本。
2、数字化报销流程:引入先进的区块链技术,实现报销流程的数字化、透明化,员工报销无需繁琐的手续,只需一键提交,即可快速完成审核与支付。
3、个性化服务体验:结合人工智能技术,为每位出差人员提供个性化服务,从行程规划、酒店预订到交通安排,全程智能化推荐,让出行更加轻松愉悦。
4、实时数据分析:借助云计算技术,实现差旅数据的实时分析,通过数据分析,企业可优化差旅管理策略,提高管理效率。
使用体验分享
1、便捷性:新标准下的差旅管理更加便捷,无论是预订机票、酒店还是报销流程,都可在手机APP上轻松完成,大大节省了时间和精力。
2、高效性:智能预算规划和实时数据分析功能,让企业在差旅费用管理上更加高效,企业可轻松制定预算,实时监控差旅支出,有效降低成本。
3、安全性:引入区块链技术,确保报销流程的安全性和透明性,员工无需担心报销款项被拖欠或挪用,企业也能确保报销数据的真实性和完整性。
4、个性化:结合人工智能技术,为每位出差人员提供个性化服务,根据个人的出行习惯、喜好和预算等因素,智能推荐行程方案,让出行更加舒适和愉悦。
科技如何改变差旅生活
此次内蒙古差旅费标准的升级,充分展示了科技如何改变差旅行业,通过引入人工智能、大数据、区块链和云计算等前沿技术,不仅优化了差旅管理,更提升了差旅体验,科技的进步让差旅变得更加便捷、高效、安全和个性化,为出差人员带来了全新的出行体验。
内蒙古差旅费标准的升级,引领了新时代的差旅体验,通过智能预算规划、数字化报销流程、个性化服务体验和实时数据分析等功能亮点,展现了科技在差旅行业的应用和魅力,让我们一起期待科技为差旅行业带来更多的惊喜和改变!
内蒙古差旅费标准的升级,不仅是一次费用的调整,更是一次科技的革新,让我们紧跟时代的步伐,共同迎接科技带来的美好未来!
转载请注明来自鼓动斗城,本文标题:《揭秘重磅更新!内蒙古差旅费标准引领新时代,重塑差旅体验新篇章!》













蜀ICP备2022005971号-1
还没有评论,来说两句吧...